《甘肃省大件运输许可服务和通行监管办法(试行)》印发

来源:县交通局 浏览次数: 发布时间: 2025-10-17 09:24
字号:
收藏

《甘肃省大件运输许可服务和通行监管办法(试行)》(以下简称《办法》)于2025年8月22日经甘肃省交通运输厅审议通过,于2025年9月2日正式印发施行,有效期2年。《办法》共五章五十七条,围绕大件运输许可服务与通行监管全流程,作出系统规范,为甘肃省大件运输行业健康发展提供坚实制度保障。

一是明确适用范围与核心定义。《办法》适用于甘肃省内大件运输许可服务与通行监管工作,大件运输为载运大型不可解体物品、符合超限规定且经许可后按指定要求行驶公路的行为,明确特定加装情形仍视为载运不可解体物品,统一执行标准。

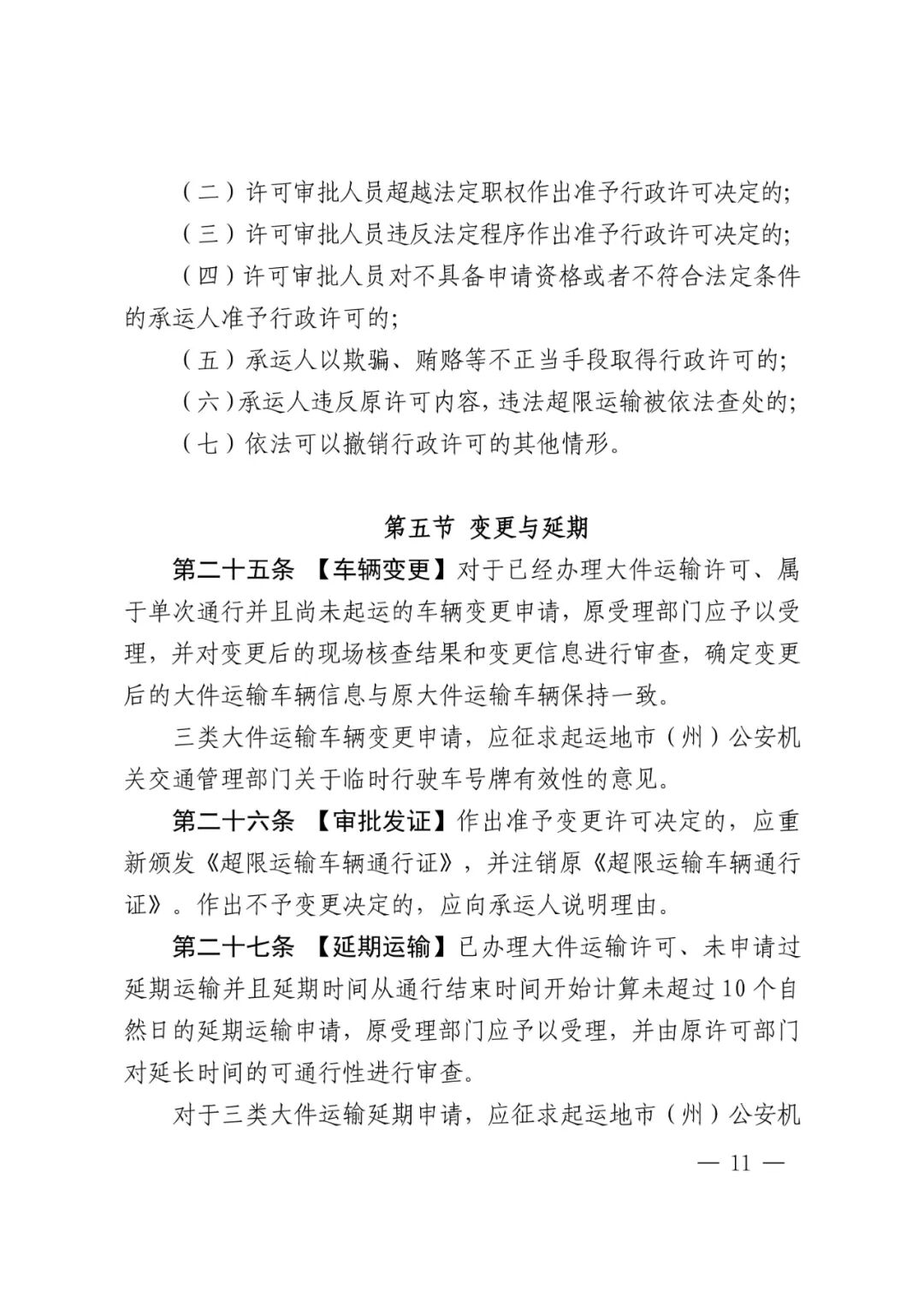
二是细化分类标准与权责划分。按车货总体外廓尺寸和质量,将大件运输分为一类、二类、三类,明确不同类别具体参数标准;按通行路线,分为跨省、省内跨市(州)、市(州)内跨县(市、区)、县(市、区)内四类。跨省(起运地在本省)及外省途经本省的许可由省级审批,跨市(州)、跨县(市、区)及县内许可分别由对应层级交通运输主管部门受理审批,确保审批权责清晰、高效衔接。

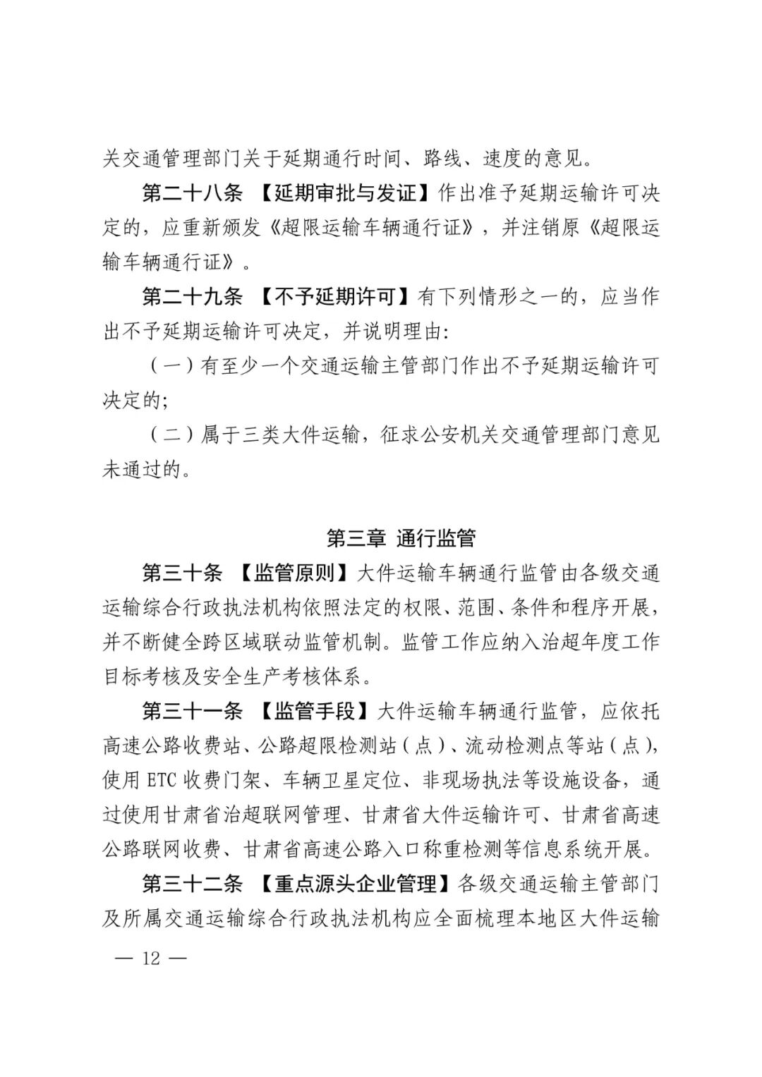
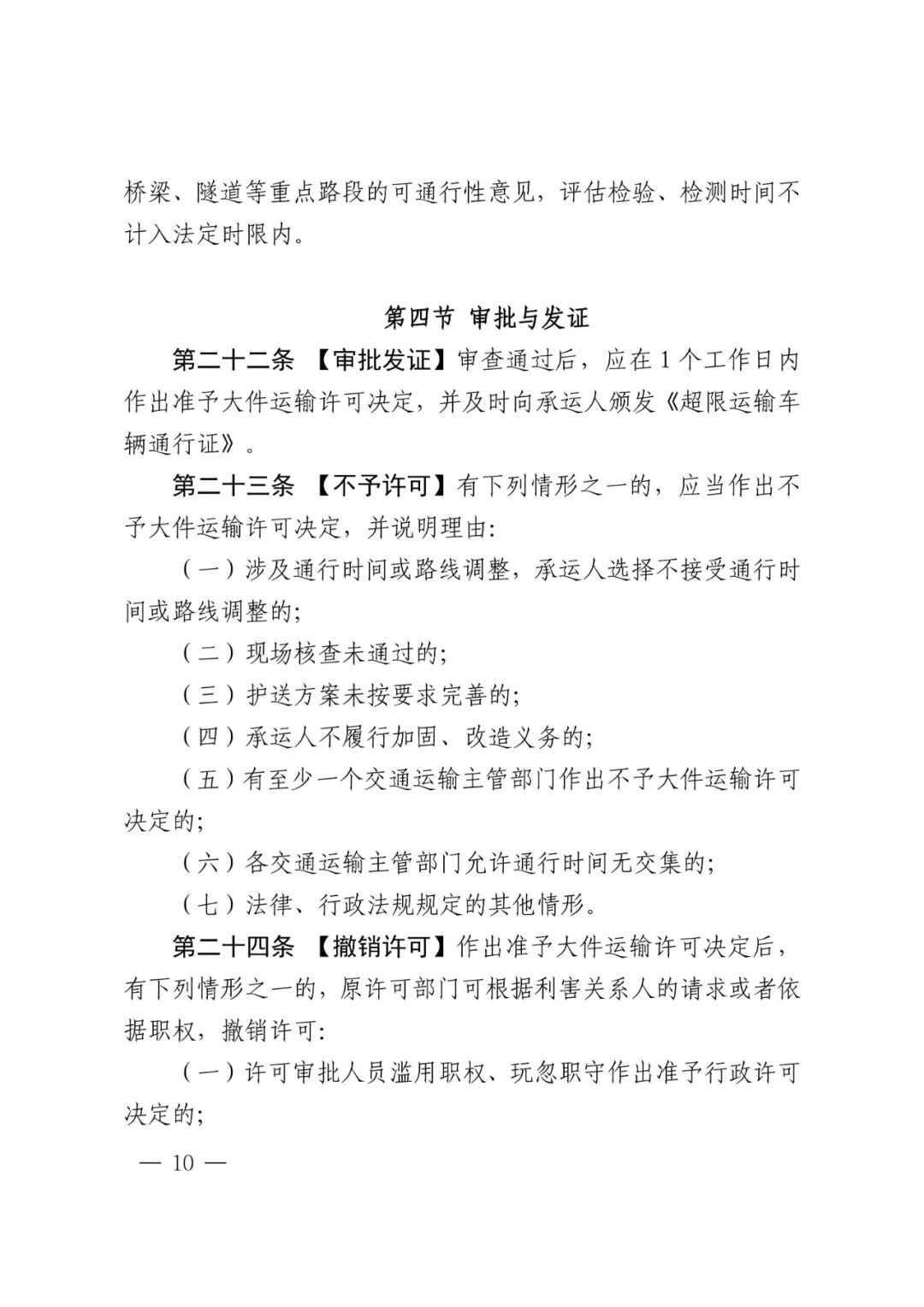
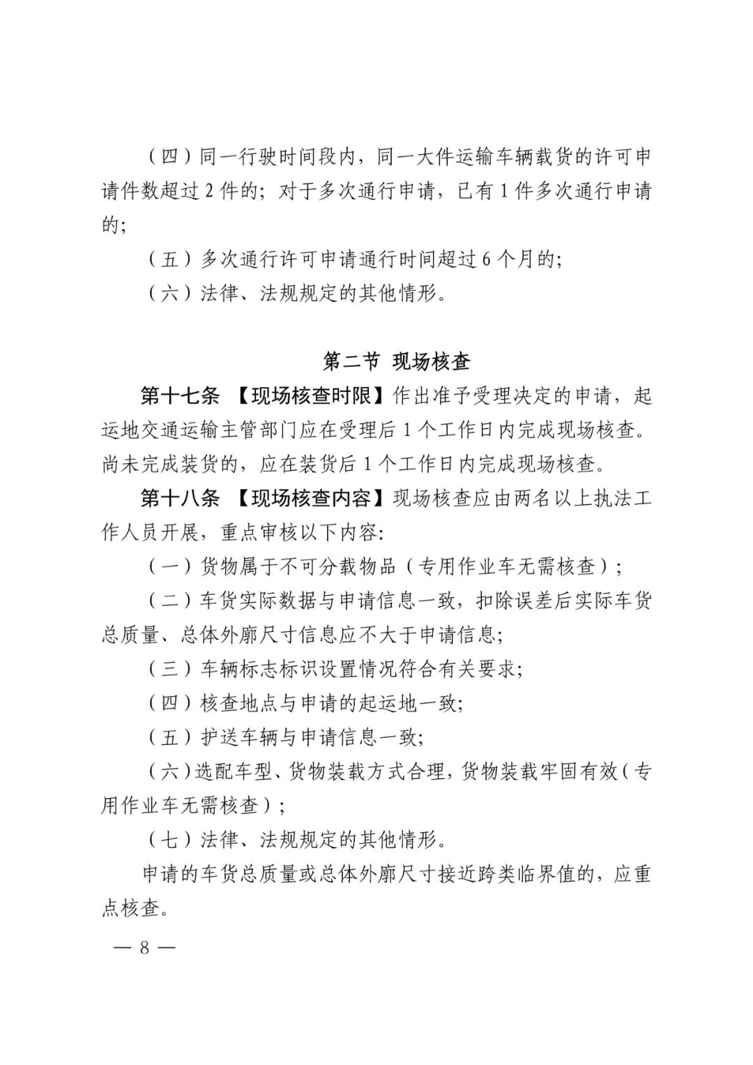
三是规范许可流程与时限要求。受理阶段明确材料清单与审查要点,材料不齐需一次告知补正;现场核查需 1 个工作日内(未装货则装货后 1 个工作日内)完成,由两名以上执法人员开展;一类、二类、三类大件运输审批时限分别为受理后 1 个、3 个、7 个工作日(未完成装货的相应顺延),桥梁检验等时间除外,切实提升审批效率。

四是强化通行监管与源头治理。各级交通运输综合行政执法机构依托收费站、超限检测站等站点及ETC门架、卫星定位等技术手段,运用多个信息系统实现精准监管,并将监管纳入治超年度目标考核及安全生产考核。梳理货运源头企业纳入重点管理,监督配置合格设备;加强许可前后管理,跟踪行驶轨迹,保证车辆按许可要求通行。

五是完善服务保障与信用管理。各级交通运输主管部门加强审批队伍建设,畅通咨询、投诉通道,将许可相关工作资金纳入财政预算,省高速公路路政执法总队负责许可系统建设维护。鼓励开展企业走访,建立“一对一”服务机制,提升许可服务效率。建立大件运输企业信用评价体系,实施信用分级分类监管,对违法失信行为实施“一超四罚”和联合惩戒,对隐瞒情况或提供虚假材料申请许可的,1年内不予许可,营造诚信经营环境。

六是规范配套管理与附则说明。《办法》明确省交通运输厅负责解释,同时附带6个操作示例模板,为实际操作提供明确指引,力求《办法》落地执行有章可循,推动甘肃省大件运输许可服务与通行监管工作制度化、规范化、科学化,助力全省交通运输营商环境持续优化。

附:《甘肃省大件运输许可服务和通行监管办法(试行)》全文

图片


图片
图片
图片
图片
图片
图片
图片
图片
图片
图片
图片
图片
图片
图片
图片
图片
图片
图片
图片
图片
图片
图片
图片
图片
图片
图片
图片